2025年6月上海市普通高中学业水平合格性考试(以下简称“合格考”)将于6月28日至30日进行。考试科目和时间安排如下:

为确保考生顺利参加考试,上海市教育考试院提醒考生:
一、做好考试准备
1.考生须凭准考证和有效证件(含居民身份证、有照片的社保卡、驾驶证、护照、军人证),严格按照本人准考证上规定的时间和考点参加考试,请仔细阅读准考证上的说明和要求,妥善保管好准考证,不得在准考证上书写任何内容。
2.请考生和家长务必提前熟悉考点所在位置及赴考路线,充分考虑考试当天的交通情况,合理安排出行时间及路线,建议提前45分钟到达考点,以保证顺利应考。
3.建议考生考前及考试期间,注意自我防护。如有水痘、肺结核等传染病情况,主动向所在学校(社会考生向区招考机构)报告,并按照各区统一安排参加考试。
4.考试当日,建议考生随身携带一件薄外衣,以适应开启空调的室温。
二、严格遵守考试规则
5.本次考试实行考点和考场“二次安检”,进入考点时,考生须服从安排、有序入场,接受考点工作人员的安全检查。
(1)为方便快速通过安全检查,请考生使用透明文具袋携带符合规定的考试文具等用品,尽量不要携带(穿戴)有金属配件的物品或衣物(例如金属拉链、金属皮带扣、金属发卡、带钢圈的文胸等)。建议书包不带进考点。
(2)严禁携带各种通讯工具(如手机、智能手表、智能手环、智能眼镜等具有发送或接收信息功能的设备)、录放设备、电子计时器、有数字显示屏的手表等进入考点。建议将手机等上述物品放于家中或交由送考教师、送考家长保管,或存放于考场入口处的手机集中管理点。申请合理便利的残疾考生所携带的助听器、人工耳蜗、拐杖、轮椅等经检查后可通过安检。
(3)进入考场前,考生须配合监考员再次进行安全检查、验证准考证和身份证件。进入考场后,应按座位号对号入座,将身份证件放在课桌左上角,以便监考员核验。开考前,考生须根据监考员指令,核对准考证信息,并将准考证收入口袋(无口袋的放入课桌抽屉),整场考试期间不得取出准考证。
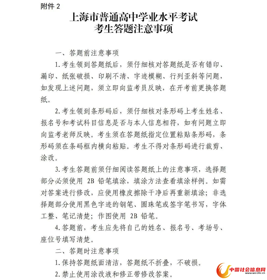
6.请考生仔细阅读《上海市普通高中学业水平考试笔试科目考试考场规则》(附件1)、《上海市普通高中学业水平考试考生答题注意事项》(附件2)、《上海市普通高中学业水平合格性考试信息技术考试考场规则》(附件3)和《上海市普通高中学业水平合格性考试信息技术考试考生作答须知》(附件4),严格按照考场规则参加考试。考试期间若有违规、违法行为,将参照《国家教育考试违规处理办法》(教育部令第33号)或《中华人民共和国刑法修正案(九)》严肃处理。
三、其他注意事项
7.考试结束,考生应听从考点指挥,带好随身物品,有序快速离开考场。由于合格考笔试科目下午开考两场,涉及中途换场,需要考生特别注意:
(1)仅参加下午第一场考试的考生,由考点工作人员引导离开考点,不在考点滞留。
(2)下午两场考试都参加的考生,由考点工作人员引导至候考室等候。考生候考期间,原则上不得离开考点,若中途离开考点,需重新进行“二次安检”入场。
(3)仅参加下午第二场考试的考生,完成“二次安检”后,进入考场。
8.送考家长在考点周边应避免聚集,服从考点工作人员和警务人员指挥,考试期间应确保手机畅通。
感谢考生与家长们的理解和支持!
祝愿广大考生考出好成绩!









【编辑:吴晓芳】